Working procedure

Working procedure for individually ordered
Articles and Blog posts

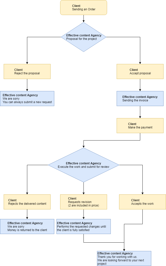
Once we receive your order, we analyze it and send you by email the Order confirmation which include:
  • Order summary
  • Questions or request for details, if the case
  • Confirmation of conditions or, if necessary, proposal of new terms.
If you agree with the things confirmed / proposed in the Order Confirmation, we will send you the payment link, and once you make the payment, we will start working accordingly.

The draft of the ordered item will be submitted to your attention at least one day before the deadline, for you to analyze it and, if necessary, to request modifications.

Upon delivery, the document will be accompanied by the Assignment of Copyright Agreement signed by us and Reports for proof of grammar and spelling checking, also plagiarism, and SEO optimization, performed with programs used and recognized worldwide.


Working procedure for monthly subscriptions
It applies the same procedure described above.
You can complete the “Details”, for the first ordered item. For each of the following articles / blog-posts, we will send you a reminder to give us the information when we submit the previous item to your verification.